这里是普通文章模块栏目内容页
考研现场确认时间(23考研报名网上确认时间、流程和所需材料)

2023考研报名已正式结束,细心的同学在登录研招网时会发现,研招网的页面最近更新了,多了【网上确认】这个功能。其实之前一直叫现场确认,由于疫情反反复复,今年几乎所有省份都是在网上进行报名确认。

那网上确认有哪些需要注意的?——确认时间确认流程所需材料

错过了时间黄瓜菜都凉了, 要知道确认时间都是由各省级教育招生考试机构自行确定和公布的,所以一定要及时关注所在省市发布的公告,认真准备所需材料,按规定完成网上(现场)核对,确认个人网上报名信息、缴纳报考费、采集本人图像信息。

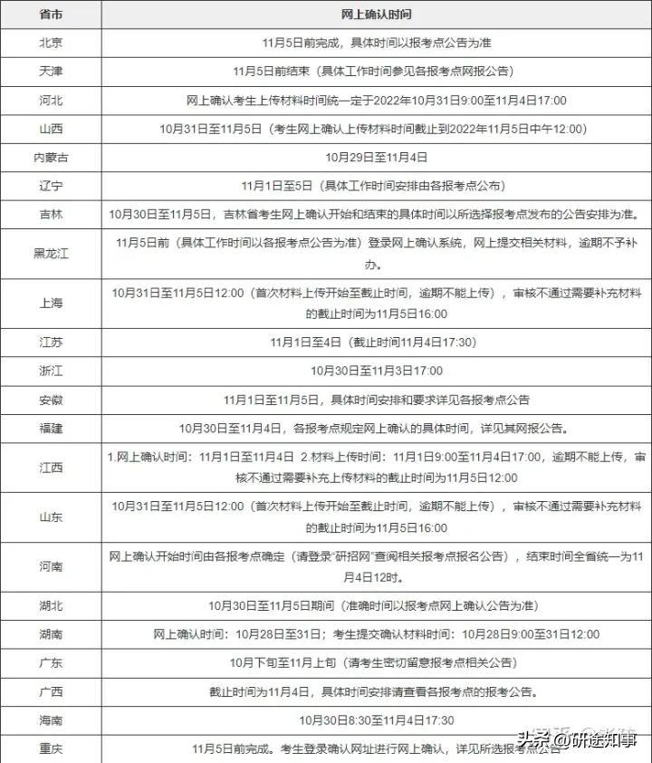
一、各省市确认时间

大多数省市报名确认时间在10月底到11月初,注意湖南省10月28日至31日就可以进行网上确认啦,考生提交确认材料时间:10月28日9:00至31日12:00。在湖南报考的同学可别傻乎乎等到11月份再上网。大家一定要及时查看报考点发布的网上确认公告,准备好所需的资料。

二、确认流程

简单地说,就是(1)确认网报信息——(2)上传准考证照片——(3)上传身份证照片——(4)上传手持身份证照片——(5)上传报考点要求的材料——(6)及时关注审核结果

具体的步骤嘛,请看:

1、登录系统

先核对你的报名号、姓名、报考点,阅读上传图片材料要求等等,看清确认开始时间、结束时间,然后点击“开始网上确认”。

2、浏览网报公告

3、考生诚信承诺书

4、确认网报报名信息

5、上传准考证照片

以23考研内蒙古要求为例,具体要求以各省市公告为准,一定要看清要求啊:

6、上传身份证照片

7、上传手持身份证照片

8、上传要求的其他材料

具体要求以各省市公告为准:学生证/在读证明(应届生)、非应届生相关证明(比如:工作证明、社保证明、户口证明等材料)

9、确认并提交,显示「提交成功」即可等待审核。

如果审核不通过的话,页面状态会变为【待补充材料】,需要重新提交一些材料。

每份资料都有相关的要求,同学们根据各省公告上的内容完成就OK啦。

三、需要准备材料

(1)本人居民身份证——(2)学历学位证书(应届本科毕业生持学生证)——(3)网上报名编号(即网上报名成功后系统显示的9位数字报名号)——(4)学历(学籍)相应核验材料

报考“退役大学生士兵”专项硕士研究生招生计划的考生还应提交本人《入伍批准书》和《退出现役证》。还有就是报考点要求的其他材料,一切以报考单位要求为准。

总之,参加23考研的同学一定要看清楚时间,及时关注相关公告和要求,准备齐材料,尽早完成确认,以免后期时间仓促造成慌乱。祝23考研人一切顺利!

收藏
0
有帮助
0
没帮助
0
// //