提起南开大学,脑海中第一印象是什么呢?无外乎两件事:第一,*总理是南开大学的校友,校园中有周总理的雕像;第二;抗战时期,南开大学曾经与清华北大共同在西南边陲办学,称为“西南联合大学”,与北大、清华并称为“学府北辰”。

南开大学是首批九所MBA教育试点学校之一,同时也是性价比最优的中国一流商学院,首批“211工程”、“985工程”、“双一流”是世界一流大学建设A类高校。商学院于1929年在天津市南开区创建,旧时称南开大学MBA国际商学院,是南开大学MBA最大院系,也是中国大陆最为优秀的商学院之一。
全日制:VIP赋能班(工作日白天) 招生人数 40人左右
校外导师阵容华丽:为MBA报考学生提供实践和职业规划指导天津移动通信有限责任公司总经理/ 保税区管委会研究中心局长/ 天津经济技术开发区总公司副总经理/渤海证券有限责任公司总经理/ 深圳发展银行天津分行行长助理中国国际工程咨询公司副主任/ 天津市统计局副主任/ 天津创业环保股份有限公司董事长、总裁


(1)学费:在职 16.8万、 全日制8.64 万;(2)专业方向:组织与战略管理、财务金融、创新与创业管理、公司治理、人力资源管理、营销管理、运营管理、项目管理(3)课程及项目活动:专业课+选修课+国际交换项目+企业咨询项目+校友企业交流+创业大赛;(4)校友人脉:30%金融+70%其他行业:移动互联网+医疗技术与管理+房地产+运营供应链+制造业+自主创业


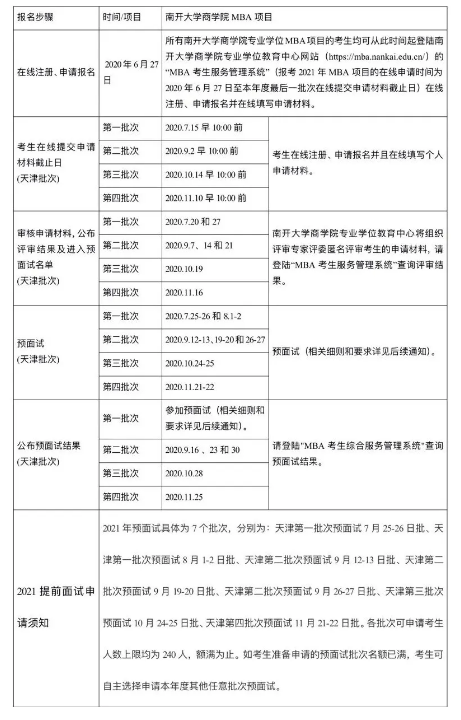
1、面试难度提升筛选标准将更加严苛,提前面试结果从优秀\良好\合格,直接一步到位调整为:通过和未通过;针对处于中间段的考生一上来就收紧了面试的口径。2、从面试批次上看,报考人数将继续火爆。两个“没有退路“的批次第三、第四批,卡在了10月底和11月份,意味着报考人数的激增和南开更加自信和坚定。3、从南开MBA项目宣讲会来看,新能源新兴行业和新科技新医疗以及考生将获得更多面试机会。4、面试比以往更挑剔、灵活度更高;面试中将会出现更多的时事热点问题和天津地区经济发展相关的探讨性问题,比如:天津地区的夜市经济、天津人才引进和天津经济发展的问题;

*第一题 你认为自己有什么样的独特优势或者杰出成就?请列出你认为自己可以获得南开大学预面试的“优先复试资格”的三个明确理由。(200~500字)*第二题 回顾并思考你之前的学习、生活或工作经历,请列示出你最具挫败感的3件事,并分析事情的成因以及你是如何从挫败中恢复的。(200~500字)*第三题 1935年9月17日,南开大学张伯苓校长在新学年“始业式”上提出“爱国三问”,让师生自省自励,影响深远。这三问就是:你是中国人吗?你爱中国吗?你愿意中国好吗?2019年年初,**视察南开大学时指出,张校长的这三问是时代之问,是未来之问。(1)请结合当今时代变化,谈谈你对“爱国三问”的理解。(2)如果你被南开大学MBA项目录取,你在读期间将通过何种行动来对“爱国三问”做出自己的回答。(200~500字)